Anak Panah Yang Lepas Dari Busur Menunjukkan Perubahan Energi Potensial Menjadi

May 05, 2021

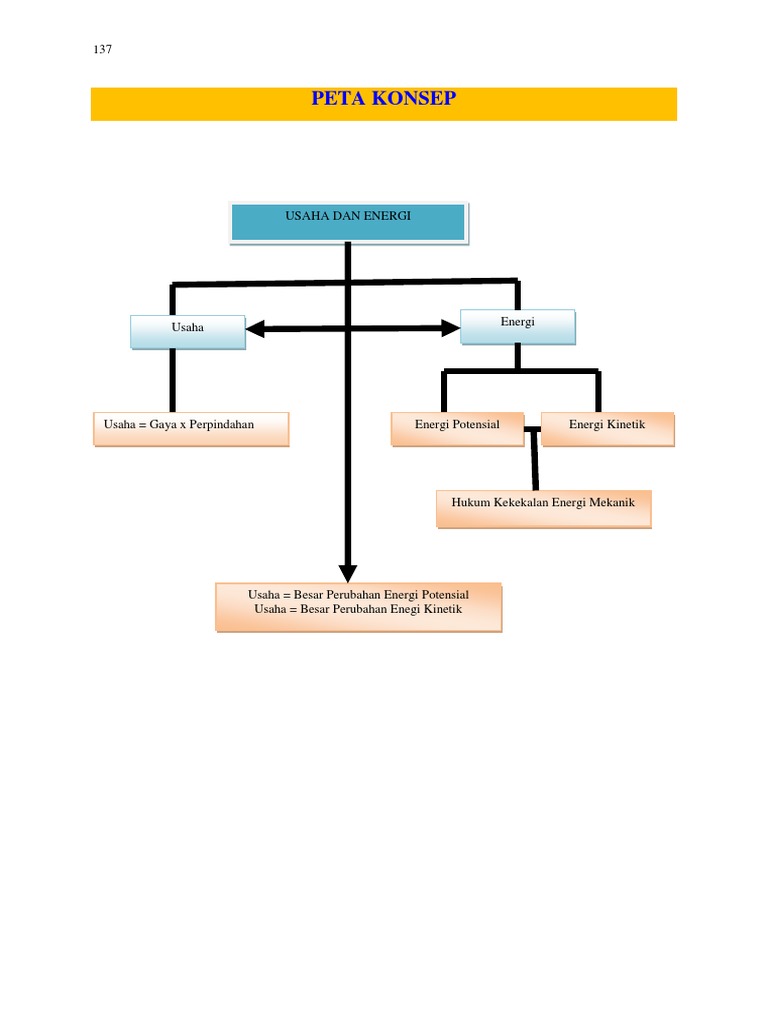
Novia rina Soal Usaha Energi Smp BAHAN AJAR | Pristiadi Utomo Energi Kinetik Dan Energi Potensial Dalam Kehidupan - Benergi.com Perubahan Energi energi usaha daya Usaha, Energi dan Daya - WordPress.com Perubahan Energi Energi Mekanik: Pengertian, Rumus, Contoh Soal (Lengkap) | Fisika BBM 4 (Usaha dan Energi) KD Fisika Fisika Smp Kelas 8 Perubahan Energi Hukum Kekekalan Energi Mekanik | lidwinaaprita Energi usaha daya (1) doc Bab 5 Energi - [PDF Document] Hukum Kekekalan Energi Mekanik Hukum Kekekalan Energi Mekanik PENGERTIAN USAHA - [DOCX Document] Energi Potensial, Kinetik, dan Mekanik Beserta Penjelasannya - Coretan Ilmu berikan lima contoh perubahan energi dalam kehidupan sehari-hari - Brainly.co.id BAB II Bab 5 Energi Makalah Usaha dan Energi Usaha dan Energi: Pengertian, Rumus, Jenis dan Contoh Soal Soal Usaha Dan Energi KURIKULUM - Cobaberbagi’s Blog | Just another .Web viewJadi usaha yang dilakukan oleh gaya yang tidak Gaya, Usaha, Energi Hukum Kekekalan Energi - Bunyi, Konsep, Rumus dan Contohnya Fisika | Warung Cangkruk Gaya, Usaha, Energi Hukum Kekekalan Energi - Bunyi, Konsep, Rumus dan Contohnya journey of life: Macam - Macam Energi, Perubahan Energi, Dan Contoh Bentuk Energi Dalam Kehidupan Perubahan Energi journey of life: Macam - Macam Energi, Perubahan Energi, Dan Contoh Bentuk Energi Dalam Kehidupan Pengertian Usaha Dan Energi, Daya, Rumus, Potensial, Hukum Kekekalan Energi Mekanik, Efisiensi, Contoh Soal, Kunci Jawaban 3. Anak panah yang terlepas dari busurnya menunjukan perubahan energi potensial menjadi - Brainly.co.id Gaya, Usaha, Energi - [DOCX Document] [Materi] Energi Potensial: Pengertian, Rumus, Contoh Soal Usaha, Energi dan Daya - Pengertian, Satuan, Rumus dan Contohnya Energi potensial - Wikipedia bahasa Indonesia, ensiklopedia bebas KONSEP USAHA, DAYA DAN ENERGI.pdf Rumus Fisika Usaha, Energi, dan Daya USAHA DAN ENERGI: USAHA DAN ENERGI BENTUK- BENTUK ENERGI DAN PERUBAHANNYA - PDF Free Download Contoh Energi Potensial dalam Kehidupan Sehari-hari | Fisika | Sridianti.com Pengertian Usaha Dan Energi, Daya, Rumus, Potensial, Hukum Kekekalan Energi Mekanik, Efisiensi, Contoh Soal, Kunci Jawaban Hukum kekekalan energi. Hukum Kekekalan Energi Mekanik Hukum Kekekalan Energi Mekanik Total Rumus Rumus Fisika Usaha, Energi, dan Daya Dibawah ini merupakan usaha nihil nol adalah a Andi mendorong tembok b Rudi | Course Hero BBM 4 (Usaha dan Energi) KD Fisika Latihan Gaya Usaha Energi 12857872 fisika-sma-kelas-xi-bab-4-energi-usaha-dan-daya Penyelesaian Soal UN Fisika SMA 2018: Mekanika - EduFISIKA Hukum Kekekalan Energi Mekanik - PDF Free Download ENERGI, USAHA, DAN DAYA | Pristiadi Utomo BBM 4 (Usaha dan Energi) KD Fisika Materi Smp Kelas 7 Bab Vi (Perubahan Bentuk Energi) - [DOC Document] Energi dan Perubahannya BBM 4 (Usaha Dan Energi) KD Fisika USAHA dan ENERGI 1. USAHA 1. 1 Usaha oleh Gaya Konstan Busur panah - Wikipedia bahasa Indonesia, ensiklopedia bebas Pengertian Usaha Dan Energi, Daya, Rumus, Potensial, Hukum Kekekalan Energi Mekanik, Efisiensi, Contoh Soal, Kunci Jawaban Hk. kedua Termodinamika - fretty jayanti Perubahan Energi Penyelesaian Soal UN Fisika SMA 2018: Mekanika - EduFISIKA UNIVERSITAS N UNIVERSITAS NEGERI SEMARANG SEMARANG BBM 4 (Usaha dan Energi) KD Fisika Untitled DOC) MAKALAH Usaha dan Energi | Elvira wahyu Arum fanani - Academia.edu Materi Smp Kelas 7 Bab Vi (Perubahan Bentuk Energi) Fisika | Warung Cangkruk Energi Potensial, Kinetik, dan Mekanik Beserta Penjelasannya - Coretan Ilmu Soal dan pembahasan Fisika kelas 8.docx - [DOCX Document] Penyelesaian Soal UN Fisika SMA 2018: Mekanika - EduFISIKA KONSEP USAHA, DAYA DAN ENERGI.pdf Pengertian Usaha Dan Energi, Daya, Rumus, Potensial, Hukum Kekekalan Energi Mekanik, Efisiensi, Contoh Soal, Kunci Jawaban BENTUK- BENTUK ENERGI DAN PERUBAHANNYA - PDF Free Download Energi ~ Yuk Jago Fisika Perubahan Energi Gaya, Usaha, Energi Bab 5 Energi - [PDF Document] BBM 4 (Usaha dan Energi) KD Fisika Hukum Kekekalan Energi - Bunyi, Konsep, Rumus dan Contohnya Penyelesaian Soal UN Fisika SMA 2018: Mekanika - EduFISIKA 1 anak panah yang lepas dari busur terjadi perubahan energi… - Brainly.co.id Kelas 11 fisika 2 setya nurachmandani by galaksijoel - issuu Energi ~ Yuk Jago Fisika BAHAN AJAR USAHA DAN ENERGI. KELAS XI SMA Semester 1 ELVARETTA EFENDI ( ) - PDF Free Download USAHA dan ENERGI - .Gaya Konservatif: usaha tidak bergantung pada lintasan, melainkan hanya pada - [PDF Document] Fisika Kelas 10 | Menghitung Energi Potensial pada Pegas Pengertian Usaha Dan Energi, Daya, Rumus, Potensial, Hukum Kekekalan Energi Mekanik, Efisiensi, Contoh Soal, Kunci Jawaban Untitled BBM 4 (Usaha dan Energi) KD Fisika PENGEMBANGAN INSTRUMEN TESTLET BERORIENTASI HOTS UNTUK MENGUKUR KETERAMPILAN PROSES SAINS MATERI USAHA DAN ENERGI Dibawah ini merupakan usaha nihil nol adalah a Andi mendorong tembok b Rudi | Course Hero PDF) 5B_60_RPP Kelas X_Usaha dan Energi.pdf | Silva Isfahani - Academia.edu Mengenal Energi dalam Fisika PDF) Kepelatihan Cabang Olahraga Panahan IMPLEMENTASI MEDIA PEMBELAJARAN MONOPOLI PADA MATERI ENERGI DALAM SISTEM KEHIDUPAN UNTUK SISWA KELAS VII DI SMP NEGERI 4 BANDA A

Proses Terjadinya Hujan Termasuk Perubahan

Contoh Perubahan Kimia Adalah Brainly